Architecture Spec
Introduction
The architecture spec describes the overall intended design of the 2025 competition robot (tidaltator). This includes designs for the various algorithms and how various components should interact. This document should be readable without having any understanding of code, and should not be dependent on any particular code implementation.
How to Read the Diagrams
The following diagrams can be understood through these example diagrams:
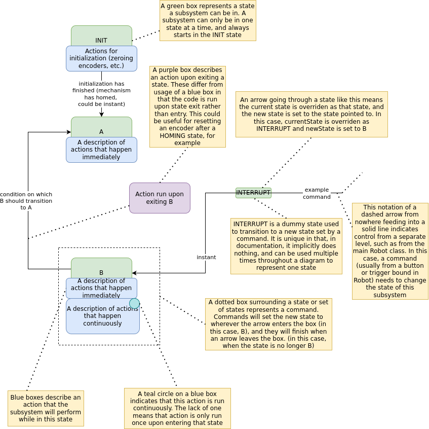
State Machines
State Machines have a state, and can transition between states based on conditions or commands.

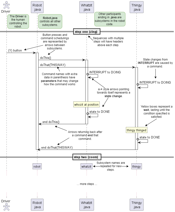
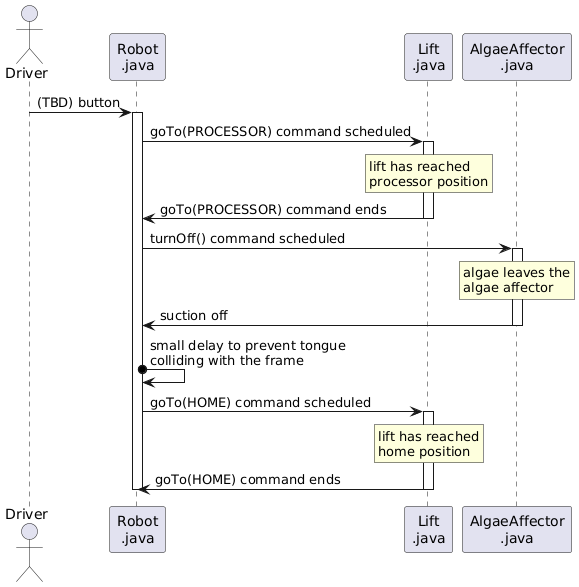
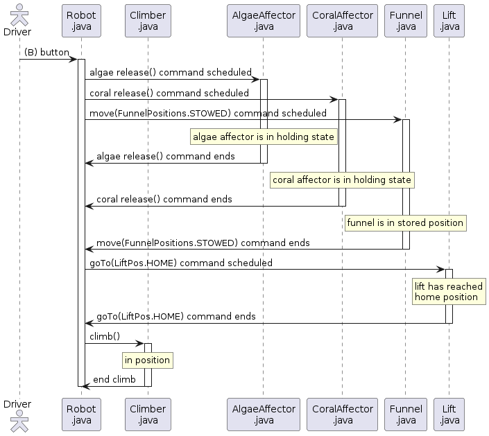
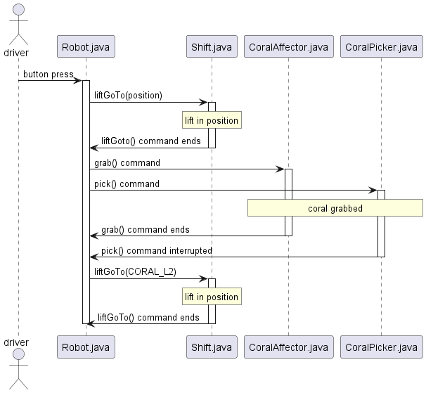
Sequences
Sequence Diagrams describe how different parts of the robot interact to perform a complicated action, and are implemented as command structures with the WPILib command based framework

Design of Subsystems
Algae Holder
The Algae Holder is a stick that pops out to help control algae on the ground

Algae Affector
The Algae Affector can grab and release algae.

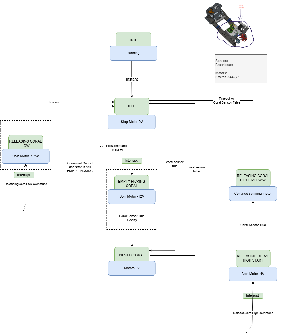
Coral Affector
The Coral Affector can pick coral from the ground and place coral on the reef branches.

Elbow
The Elbow controls the angle of the forearm on which the Wrist and
Coral Affector are mounted. The height of the Lift, and the angles of
the Elbow and Wrist combine to put the Coral Affector in various
positions for ground picking coral and placing coral at levels CORAL_L2 -
CORAL_L4. #### State Machine 
Wrist
The Wrist extends and retracts the Coral Affector working with the Elbow and Lift.
Drivetrain
The Drivetrain controls the swerve drive.
Shift
The Shift manages the Lift and Climber systems using the same motors.
Lift
The Lift moves the coralator and the algae affector up and down.

Climber
The Climber can climb on a deep cage.

Sequences Diagrams/Command Structures
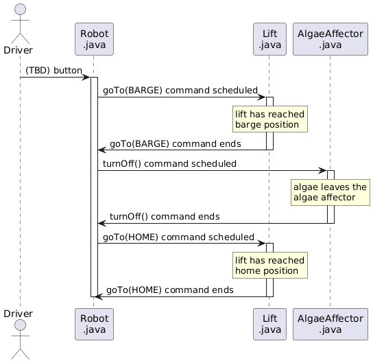
Placement of algae in the barge

Placement of algae in the processor

Picking of algae from the reef

Robot climbing on the deep cage

Coral picking

Placement of coral
