Architecture Spec
Introduction
The architecture spec describes the overall intended design of the 2025 competition robot (tidaltator). This includes designs for the various algorithms and how various components should interact. This document should be readable without having any understanding of code, and should not be dependent on any particular code implementation.
How to Read the Diagrams
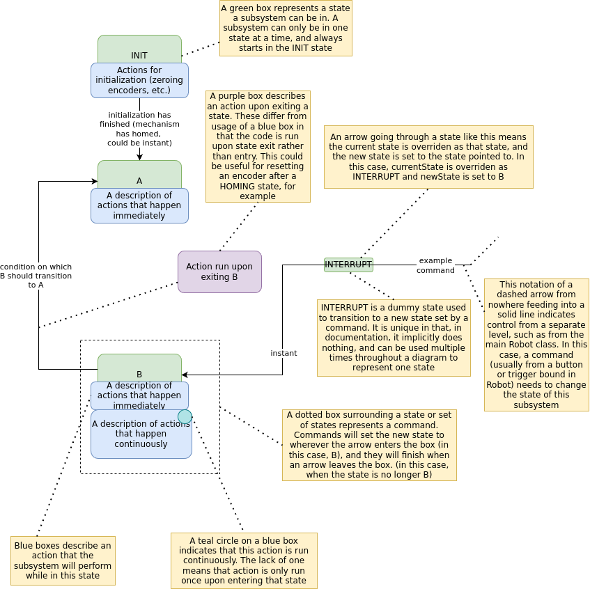
The following diagrams can be understood through this example diagram:
State Machines have a state, and can transition between states based on conditions or commands.

Design of Subsystems
Affector
The affector manipulates the note into the robot, and can then either feed the note into the shooter or in the reverse direction to score in the amp or trap.

Arm Rotation
The Arm Rotation subsystem rotates the arm on a pivot near the shooter.

Picker
The Picker subsystem grabs the notes from the ground and feeds them into the Affector.

Shooter
The Shooter subsystem accepts notes from the Affector and shoots them into the speaker.
