Architecture Spec
Introduction
The architecture spec describes the overall intended design of the robot. This includes designs for the various algorithms and how various components should interact. This document should be readable without having any understanding of code, and should not be dependent on any particular code implementation.
Example Subsystem : VCD Dumper
The VCD Dumper is a debugging tool based on simulation tools used by digital hardware engineers. Essentially the VCD Dumper is designed to log values of important variables in a compressed file format. 1364 Verilog LRM
DRIs
- Kareem (Programming Lead)
Interface:

Ball Channel

DRIs
- Disha (Programming Lead)
- Alyssa (Programming)
- Austin (Mechanical Lead)
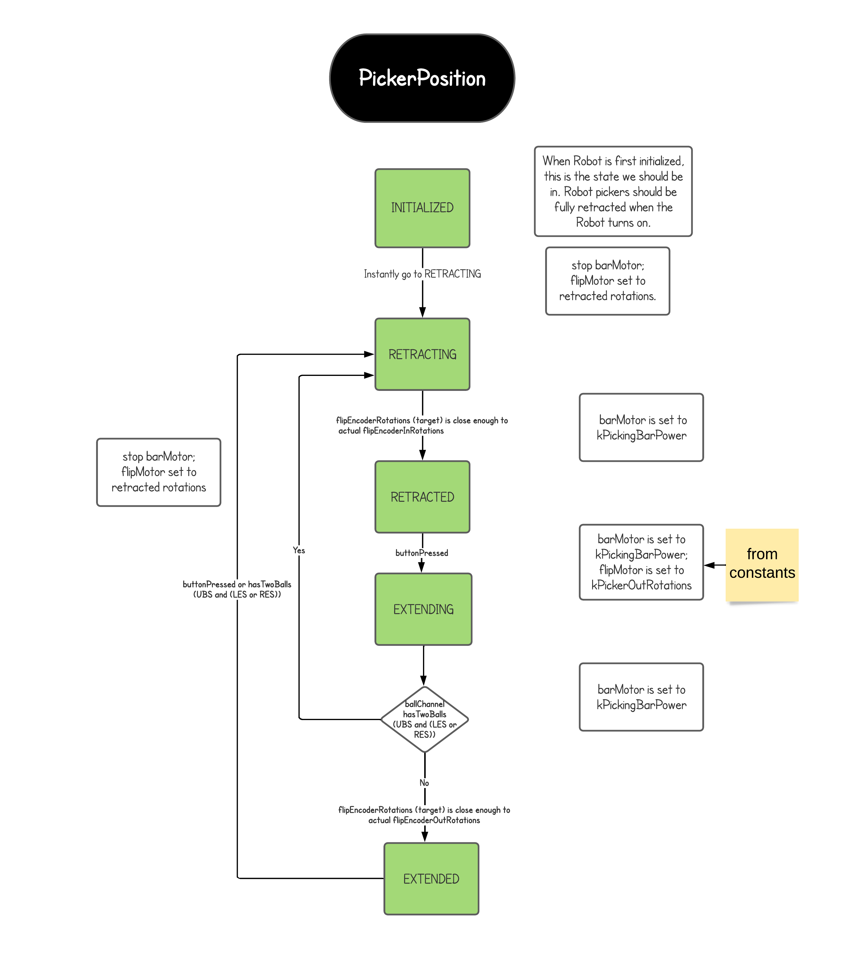
Picker

DRIs
- Sophia (Programming Lead)
- Kavya (Programming)
- Sanshubh (Programming)
- Theron (Mechanical Lead)
Shooter

DRIs
- Sophia (Programming Lead)
- Kavya (Programming)
- Sanshubh (Programming)
- Cole (Mechanical Lead)
Climber
DRIs
- Disha (Programming Lead)
- Grace (Mechanical Lead)
Drive Train

DRIs
- Ibrahim
- Eddie
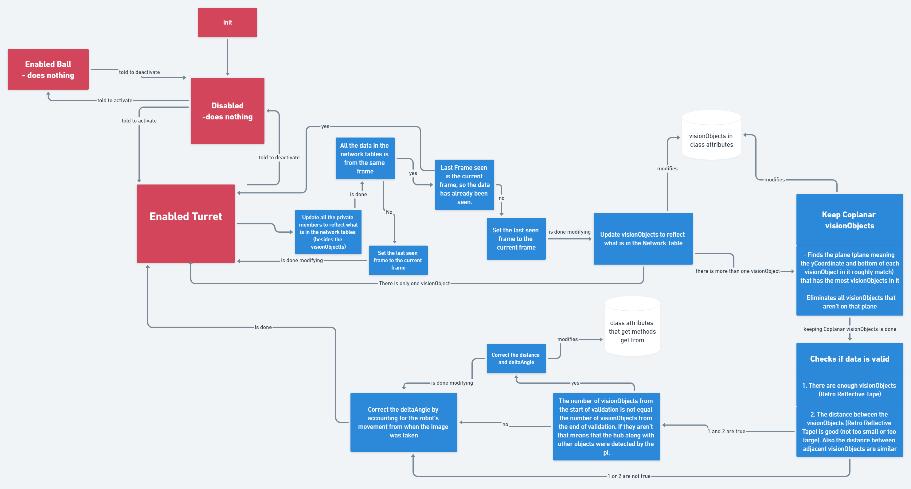
Vision Rio
Upon being told to activate it will start running the validation code every time doPeriodic() is called. It modifies its private members, which get methods return; the get methods are the way for the other subsystems to get the values they need.
State Diagram

Red boxes are states, blue boxes are what happens in that state. The blue boxes are connected to the state in which they describe. This State Diagram only describes what happens if the robot is trying to aim at the target, which is why it is only concerned about Retro Reflective Tape, the tape which is around the target. The white cylinders are places where data is stored.
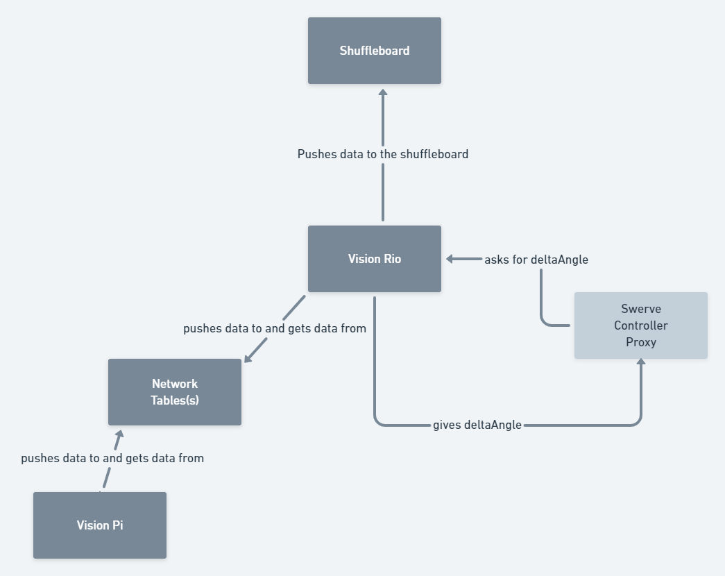
Interactions Diagram
This is an example of how all the code interacts. This specific example is for aiming at the target.
Data In The Network Table

This describes all the data that is in the Network Table. Vision Rio both uses and modifies the data in the Network Table. The Network Table is the means by which the Pi Side and the Rio Side communicate to each other.
DRIs
- Ibrahim (Programming Lead)
- Micah (Programming)
- Matthew (Programming)