Architecture Spec
Introduction
The architecture spec describes the overall intended design of the 2025 alpha robot (tidaltator alpha-develop branch). This includes designs for the various algorithms and how various components should interact. This document should be readable without having any understanding of code, and should not be dependent on any particular code implementation.
How to Read the Diagrams
The following diagrams can be understood through these example diagrams:
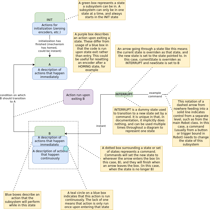
State Machines
State Machines have a state, and can transition between states based on conditions or commands.

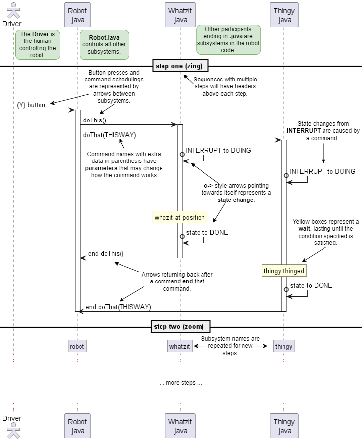
Sequences
Sequence Diagrams describe how different parts of the robot interact to preform a complicated action.

Design of Subsystems
Coral Affector
The Coral Affector can grab and release coral.

Drivetrain
The Drivetrain controls the swerve drive.

Pivot
The Pivot is the rotating arm on which the coral affector is mounted.

Algae Affector
The alpha bot doesn't have an algae affector, but this diagram was created before we were clear on the alpha bot's design.

Sequences
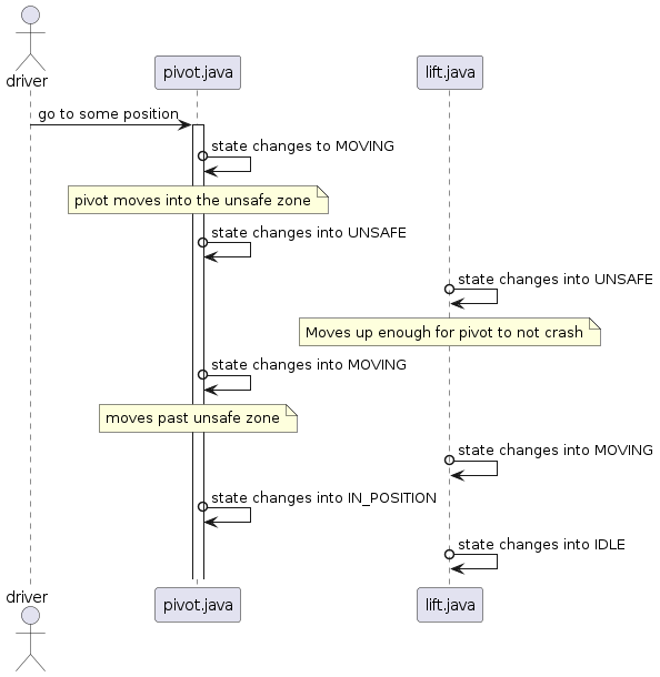
Pivot Sequence
The pivot sequence references a Lift subsystem, but the alpha bot has a fixed tower rather than a moveable lift.

Algae Sequence
